So erreichen Key-Account-Kunden ihren Ansprechpartner ohne Umwege
Wichtige Kunden werden in Unternehmen über das Key Account Management betreut. Dabei zählen der persönliche Kontakt und die direkte Erreichbarkeit der Key Account Manager für den Kunden. Im Contact Center gibt es dafür eine Funktion, die „Preferred Agent“ heißt. In diesem Beitrag zeige ich Ihnen, wie Sie das Feature Preferred Agent im Contact Center einrichten.

Anleitung Preferred Agent im Contact Center
Die Vorteile für den Kunden, seinen Ansprechpartner direkt zu erreichen, habe ich in dem vorhergingen Beitrag erläutert. Wichtige Schlüsselkunden haben in Unternehmen einen direkten Ansprechpartner, den Key Account Manager oder die Key Account Managerin. Es ist wichtig, dass diese direkt und ohne Umwege vom Kunden erreicht werden – und zwar auch ohne eine direkte Durchwahl zu nutzen. Dafür gibt es die Funktion „Preferred Agent“ im Contact Center.
Das Ziel ist es, Anrufe basierend auf vordefinierten Kriterien automatisch an den passenden Ansprechpartner weiterzuleiten. Der Hauptansprechpartner für den Kunden ist „Agent X“. Diese Information wird im Customer Relationship Management (CRM) des Unternehmens gepflegt. Das muss kein Key Account Manager sein. Das Feld „Preferred Agent“ bedeutet, dass man den Kontakt des Kunden direkt mit einem persönlichen Berater verbindet.
Achtung: Hat das Unternehmen kein CRM-System, funktioniert diese Funktion nicht. Dazu empfehle ich Ihnen diesen Beitrag: Integration von Teams und CRM.
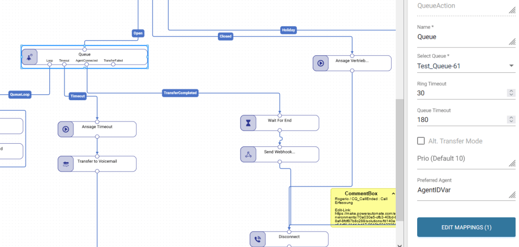
Set-Up – Einstellungen
1. Ein Anruf geht in der Kundenhotline oder in Ihrem Service Center ein.
2. Der Anruf wird angenommen und die Sprache gesetzt.

3. Im CRM wird die Spalte „Preferred Agent“ abgefragt.

4. Action: Send Webhook – zwei Abfragen – Wer ist der Besitzer? Wie ist die primäre E-Mail-Adresse in Microsoft Dynamics (oder anderes CRM wie Salesforce) für diesen Besitzer?
5. Wenn für den jeweiligen Kunden noch kein Preferred Agent zugewiesen wurde erscheint in der Queue „AgentIDVar“, falls doch wird der Name oder die E-Mail des Agenten angezeigt.

6. Ist in dieser Spalte ein Key Account Manager oder Agent gespeichert, wird die GU ID des Agenten an den Callflow und der Anruf an den jeweiligen Agenten weitergeleitet.
7. Wenn kein Preferred Agent im CRM hinterlegt ist, wird der Callflow fortgeführt und der Anruf an einen verfügbaren Agenten weitergeleitet.
8. Wenn ein Preferred Agent hinterlegt, jedoch nicht erreichbar ist, wird der Anruf beendet.


Warum Preferred Agent einrichten?
Die Funktion des Preferred Agent ist ein gutes Hilfsmittel im Key Account Management die Erreichbarkeit für wichtige Kunden zu gewährleisten. Sie werden so durchgestellt, obwohl der Anrufer keine Durchwahl gewählt hat – über die Abfragen im CRM-System. Die Funktion ist versichert aber nicht, dass der Preferred Agent auch erreicht wird, wenn er nicht anwesend ist. Dafür gibt es andere Tool u.a. die Funktion der E-Mail-Benachrichtigung, wenn der Agent nicht eingeloggt ist (Warn-E-Mails im Contact Center einstellen).
Lesen Sie im vorherigen Artikel die Vorteile für das Key Account Management und Key Account Manager.
Foto von Clayton Robbins auf Unsplash
Tags:


